COAR Notify: PCI: Difference between revisions
Will.fyson (talk | contribs) |
Will.fyson (talk | contribs) |
||
| Line 7: | Line 7: | ||
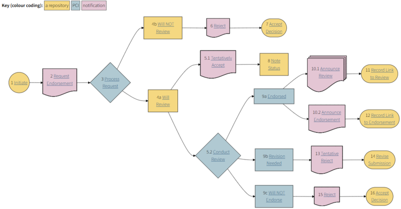
The EPrints PCI implementation supports the entire PCI request for endorsement workflow and potential outcomes. The below flow chart shows the potential routes. | The EPrints PCI implementation supports the entire PCI request for endorsement workflow and potential outcomes. The below flow chart shows the potential routes. | ||
[[File:PCI Endorsement Workflow.png| | [[File:PCI Endorsement Workflow.png|800px|thumb|PCI Request Endorsement Flow Chart - Ant Leaf, https://coar-notify.net/catalogue/workflows/repository-pci/]] | ||
An overview of the steps involved in requesting an endorsement and how this is represented in the repository is shown below. | An overview of the steps involved in requesting an endorsement and how this is represented in the repository is shown below. | ||
Revision as of 11:30, 31 July 2025
Introduction
The COAR Notify PCI implementation integrates EPrints repositories with Peer Community In (PCI). PCI presents a new approach for reviewing and endorsing preprints, and the implementation supports the workflow allowing users to submit preprints to their chosen PCI and be informed of any updates. Preprints which are endorsed are updated to show links to endorsements on the repository summary page.
More information about PCI can be found at their website: https://peercommunityin.org/
Overview
The EPrints PCI implementation supports the entire PCI request for endorsement workflow and potential outcomes. The below flow chart shows the potential routes.

An overview of the steps involved in requesting an endorsement and how this is represented in the repository is shown below.
Preprint Item Type
A new "preprint" item type is introduced and can be selected from the deposit workflow.
Preprint item summary pages will display a message stating that the item not been peer reviewed.

Preprint items also have an extra action in the Actions tab for an EPrint to manage the items interactions with a PCI community.
PCI Manager
Step 1: Request Endorsement
The first step is to choose a PCI community to request an endorsement from.

Once a community has been selected the screen will display a message stating the request has been sent.

At this stage there are no further actions to be taken by the user whilst a response from the PCI community is pending.
Step 2: First Response
Rejection or Tentative Rejection
If the PCI community rejects the request a message is displayed on the PCI Manager screen to inform the user.
If the response was only a Tentative Rejection, the user may submit the item for another request for an endorsement. A reference to the initial (rejected) request is included in the new request submission.
Rejections are not displayed on public facing summary pages and PCI does not publish negative reviews.
Tentative Accept
The PCI community has tentatively accepted the item for review.
At this stage there is still no action for the user to take.
The PCI Manager screen displays the payload of the COAR Notify linked data notifications so that the content of the messages can be reviewed if necessary.

Step 3: Second Response
Rejection
The submission has been rejected, marking the end of the workflow. The PCI Manager screen is updated to display the rejected status.
Negative reviews are not published by PCI and the summary page of the record in the repository is not updated to reflect the rejection.

Tentative Reject
A Tentative Reject response may be sent, indicating the Reviewer recommends some changes.
The user is once again free to submit to a PCI community again, with a reference to this rejection now included in the initial request.

Announce Reviews and Announce Endorsement
If the request has been accepted, PCI will send notifications for both the successful reviews and the overall endorsement. This marks the end of the PCI workflow and the item cannot be submitted for further review processes.

Once the repository has received these, the preprint record's summary page is updated to indicate the item has been reviewed and a link to the PCI endorsement is displayed.

Download and Install
Prerequisites: Signposting; COAR Notify ingredient/plugin.
Ingredient (for EPrints v3.4+)
Available at: https://github.com/eprintsug/pci_review
Including the ingredient in the repository flavour's inc file should be sufficient for installation, no further customisations required.
Bazaar Plugin (for EPrints v3)
Available at: https://github.com/eprintsug/pci_review/tree/epm
The EPM can be installed either via the Bazaar or by inclusion as a submodule in your repository's lib/epm directory.
Version History
Version 1.0 (29th July 2025)
- Initial release with support for complete PCI workflow